尼克尔斯《认识商业》
第15章 开展有效的促销活动
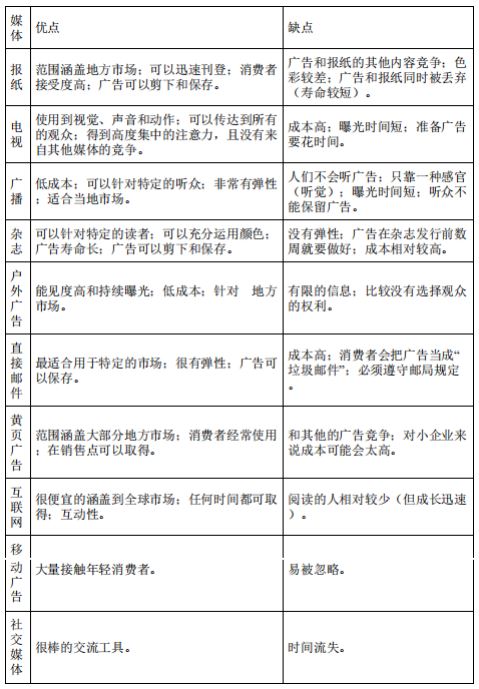
### 15.1 促销和促销组合 促销包括销售者用于激励消费者购买他们产品和服务的所有方法。 促销工 具包括广告、人员推销、公共关系和销售促进、电子邮件促销、手机促销、社交网络、博客、播客 、推特及其他方式。 促销组合(promotion mix)一套使用各种不同促销 具的组合 。 整合营销传播(integrated marketing communication, IMC)是将促销工具结合成一个全面而统一的促销策略。 ### 15.2 广告:发布信息、说服和提醒 ##### 广告类别 - 零售广告(retail advertising):不同的零售商对消费者的广告,例如超市和鞋店。 - 交易广告(trade advertising):制造商对批发商和零售商的广告,鼓励它们销售 这些产品。 - 企业间广告(business-to-business advertising):制造商对其他制造商的广告。一 家公司将内燃机卖给一家汽车公司,就会使用企业间广告。 - 机构广告(institutional advertising):设计用来创造组织而非个人形象的广告,例 如巨大食品的“我们关心你”;“弗吉尼亚给你浪漫之旅”和“我爱纽约”则是两个政府 单位的公益广告。 - 产品广告(product advertising):产品或服务的广告,为了要引起消费者、商业 和工业购买者的兴趣。 - 倡导广告(advocacy advertising):支持某个特定思想的广告(例如支持枪枝管制 或是反对核能电厂的广告),这样的广告也称作动机广告(cause advertising)。 - 比较广告(comparison advertising):比较竞争性产品的广告。例如,比较两个不 同品牌的驱寒保养品的优点。 - 互动式广告(interactive advertising):客户导向的沟通,让客户可以选择他们要 接受的信息,像是互动式录像带目录可以让客户选择他们想看的节目。 - 在线广告(online advertising):当人们浏览不同网页时,显示在计算机屏幕上的 广告信息。 - 移动广告(Mobile Advertising):出现在人们手机上的广告。 ##### 各种媒体优点缺点对比  ### 15.3 人员推销:聆听客户需求 ##### 销售流程的七个步骤 1.客户开发和资格审核。 销售流程的第一步是客户开发(prospecting),它包括寻找潜在买者,并选择最有可能购买的人。选择的过程称为资格审核(qualifying),其目的是要确定他们对产品有需求、有权利购买,并且愿意倾听销售信息。 2.售前接触。 销售过程可能会花很长的时间,在销售开始前搜集信息十分关键。 3.接待客户 。“你没有第二次机会来创造一个好的第一印象。” 4.产品演示。 5.释疑解惑。 6.销售履约。 7.售后服务。直到客户同意采购而且十分满意,销售过程才算完成 。 ##### 企业对消费者的销售过程  ### 15.4 公共关系:和大众建立关系 公共关系(public relations, PR)是一种管理功能,它能评判公众的态度、根据公众的要求改变政策和程序,并贯彻执行改进后的行动方案,以赢得大众的了解和接受。 好的公共关系方案有三个步骤: 1.仔细聆听大众。公共关系始于科学的营销研究以评估公众态度。 2.改变政策和程序。 3.告知大众正在响应他们的需求。 ### 15.5 销售促进:理想交易 销售促进(sales promotion)是指通过一连串短期活动来刺激消费者购买、引发经销商兴趣的促销工具,这些活动包括陈列、贸易展销、赞助活动和竞赛等。 内部销售促进活动包括:(1)销售培训;(2)销售辅助工具,例如活动挂图、可携式影音播放机和视频;(3)参与商品展销会,销售人员在那里可以得到收益。 消费性销售促进方法:附赠产品(买一送一) 、样品、折扣券、减价几分钱的出售、陈列、店内示范、奖品、竞赛和折扣、免费样品等 ### 15.6 口碑促销及其他促销方式 口碑促销(word-of-mouth promotion)指的是人们将有关他们所买的产品的事情告诉他人。 病毒式营销(viral marketing):指付钱请消费者在网络上说好话,或介绍朋友上特定网站就能得到佣金的多层次销售方案。 - 博客(blog):似网页的网络日记,但更容易张贴和更新文章、照片和链接其他网站。 - 播客(podcasting):通过网络传播音频和视频的一种方法。 - 电子邮件促销 - 移动媒体 ### 15.7 管理促销组合:大整合 推动策略(push str ategy): 一种促销策略,生产者会使用广告 、人员推销 、销售促进 及其他促销 工具,说服 批发商和零售商进货并 销售产品。 拉动策略(pull strategy): 一种促销策略,将广告 和销售促进 集中针对消 费者,以使 他们直接向零售商询问 产品。
上一篇
顶部
下一篇
收展
底部
[TOC]
本书目录
导言
第1章 动态商业环境:风险和获利
第2章 理解经济学及其对商业的影响
第3章 全球市场上的商业活动
第4章 道德与对社会负责的行为
第5章 选择一种企业经营模式
第6章 企业家精神与创办小企业
第7章 管理和领导
第8章 调整组织结构,以应对当今的商业挑战
第9章 生产和运营管理
第10章 员工激励
第11章 人力资源管理:发现并留住最优秀的员工
第12章 市场营销:帮助买者购买
第13章 商品和服务的开发和定价
第14章 产品分销
第15章 开展有效的促销活动
16章 理解会计和财务信息
第17章 财务管理
第18章 证券市场:融资和投资机会
第19章 货币、金融机构和美联储
推荐书籍
彼得·蒂尔 布莱克·马斯特斯《从0到1:开启商业与未来的秘密》
丹尼尔·伯勒斯《理解未来的7个原则》